Въведение във функционалното програмиране със Scala

Scala инструменти

Read-eval-print loop (REPL)

  • интерактивен езиков шел
  • стартира се от командния ред със scala
  • препоръчваме и Ammonite

Hello World

object HelloWorld {
  def main(args: Array[String]): Unit = {
    println("Hello, World!")
  }
}

Компилиране и изпълнение

$ scalac HelloWorld.scala
$ scala HelloWorld
Hello, World!

sbt, Scala/Simple Build Tool

build.sbt:

name := "hello-world"
version := "0.1"

libraryDependencies ++= Seq(
  "org.scalatest" %% "scalatest" % "3.2.5" % Test
)

sbt – Директорийна структура

  • build.sbt
  • src/main/scala – основен код
  • src/test/scala - тестове

sbt команди

  • sbt <команда> – изпълнява командата
  • sbt – влиза в интерактивен режим
  • compile – компилира кода
  • run – изпълнява обект с main метод
  • console – стартира REPL, в който е достъпно всичко от кода
  • test – пуска всички тестове

Фиксиране на sbt версия

project/build.properties:

sbt.version=1.4.7

Тестове

import org.scalatest.flatspec.AnyFlatSpec
import org.scalatest.matchers.should.Matchers

class ExampleSpec extends AnyFlatSpec with Matchers {
  "+" should "sum two numbers" in {
    2 + 3 should be (5)
  }
}

Включване на Java библиотеки

build.sbt:

name := "hello-world"
version := "0.1"

libraryDependencies ++= Seq(
  // Java библиотека, може да се използва директно в Scala код
  "com.google.guava" % "guava" % "30.1-jre",

  // Scala библиотека, %% залепва версията на Scala към името (т.е. akka-actor-typed_2.13)
  "com.typesafe.akka" %% "akka-actor-typed" % "2.6.13",

  // Test посочва, че библиотеката ще е налична само за тестовете (в src/test/scala)
  "org.scalatest" %% "scalatest" % "3.2.5" % Test
)

Scala 3 проект

project/plugins.sbt:

addSbtPlugin("ch.epfl.lamp" % "sbt-dotty" % "0.5.3")

build.sbt:

name := "hello-scala-3"
version := "0.1"
scalaVersion := "3.0.0-RC1"

libraryDependencies ++= Seq(
  "org.scalatest" %% "scalatest" % "3.2.5" % Test
)

Scala

Типове и литерали

  • Boolean (8 bits) – true, false
  • Char (16 bits) – 'a', '\n'
  • Числови типове
    • Byte (8 bits)
    • Short (16 bits)
    • Int (32 bits) – 42, 0x2A
    • Long (64 bits) - 100000L, 0x186A0L
    • Float (32 bits) – 3.14f
    • Double (64 bits) – 3.14
  • String"Hey :)!"

Дефиниции

val a = 10 * 2 // неизменима променлива – винаги сочи към една и съща стойност
var b = 20 * 4 // изменима променлива – може да бъде пренасочвана
def c = 30 * 8 // стойността се преизчислява при всяко използване, не заема памет
a = 100 // error: reassignment to val
b = 200 // успешно

Type inference

// компилаторът сам открива типа на променливите – String и Int
val inferred = "Hello, hello, hello"
def inferredSize = inferred.size

// типът се задава явно
val explicit: String = "Is there anybody in there?" 
def explicitSize: Int = explicit.size

Функции

def fortyTwo = 42
def sum(a: Int, b: Int) = a + b

sum(fortyTwo, 58) // 100

Посочването на типовете на параметрите е задължително

// посочването на типа на връщания резултат е опционално,
// но препоръчително за публични функции
def twice(str: String): String = str * 2
twice(":)") // ":):)"
println("You can see me on your screen :P") // Функциите могат да имат странични ефекти

Къде живеят дефинициите?

  • В блок
  • Като членове на класове, обекти и др.
  • (от Scala 3) на топ ниво на файл

Блокове

def solveQuadraticEquation(a: Double, b: Double, c: Double) = {
  def squared(n: Double) = n * n
  
  val discriminant = squared(b) - 4 * a * c
  val discriminantSqrt = math.sqrt(discriminant)

  val firstSolution = (-b - discriminantSqrt) / (2 * a)
  val secondSolution = (-b + discriminantSqrt) / (2 * a)
   
  (firstSolution, secondSolution) // Наредена двойка. Повече за тях по-късно в курса :)
}

Членове

object TestApp { 
  val a = 10 * 2
  var b = 20 * 4
  def c = 30 * 8

  def sum = a + b + c

  def main(args: Array[String]) = println("The sum is: " + sum)
}

Топ ниво във файл

TestApp.scala:

val a = 10 * 2
var b = 20 * 4
def c = 30 * 8

def sum = a + b + c

@main def printSum = println("The sum is: " + sum)

Файлове и пакети

Класовете, обектите, а от Scala 3 всички дефиниции,
се поставят във файл със .scala разширение.

Всеки от тях принадлежи на определен пакет,
който се отбелязва преди дефинициите:

package com.scalafmi

val a = 10 * 2
var b = 20 * 4
def c = 30 * 8

def sum = a + b + c

@main def printSum = println("The sum is: " + sum)

Конвенция е файловете да се намират в директория,
съответстваща на пакета им.

Още дефиниции

type Person = String
type Address = String

def describe(name: Person, address: Address) = name + "'s address is: " + address

describe("Viktor", "Pazardzhik") // "Viktor's address is: Pazardzhik"
val ThisIsAConstantByConvention = 3.14 // имената на константите започват с главна буква

Още низови литерали

  • Интерполация
  • raw низове
  • Многоредови низове

Интерполация

def describe(name: Person, address: Address, age: Int) =
  s"$name's address is: ${twice(address)}. He is $age years old"

// "Viktor's address is: PazardzhikPazardzhik. He is 25 years old"
describe("Viktor", "Pazardzhik", 25)

raw низове

val evilLaughter = "Muhahahaha :D!"
raw"Escaping has no\\power \t here\n. $evilLaughter" // Escaping has no\\power \t here\n. Muhahahaha :D!
"Escaping works \\ \there\n" // Escaping works \     here<newline>

Полезно за регулярни изрази и други

Многоредови низове

val sql = """
    SELECT id, name, address, age
    FROM Person
    WHERE hometown = 'Varna'
    """

Премахване на интервалите в началото:

 val sql =
   """SELECT id, name, address, age
      |FROM Person
      |WHERE hometown = 'Varna'
      |""".stripMargin

Всяка стойност е обект

Включително тези на основните типове

-42.abs // 42
1.to(10) // Range 1 to 10 (inclusive)
1.until(10) // Range 1 until 10
1.+(2) // 3, всички оператори са също методи!
4.*(5) // 20

Инфиксен запис (само за методи на един параметър)

1 to 10 // Range 1 to 10 (inclusive)
1 until 10 // Range 1 until 10
1 + 2 // 3
4 * 5 // 20

Да, имената могат да са символни:

val ==> = "An arrow"
def **(a: Double, b: Double): Double = math.pow(a, b)

**(2.0, 10.0) // 1024.0

Не могат да се смесват с букви/цифри:

val **Power = "**" // грешка!

if конструкция

val n = 72

if (n > 42) "Greater than the ultimate answer"
else if (n == 42) "The answer"
else "Not there yet"

Всичко е израз

И си има стойност и тип

val n = 72

val evaluation =
  if (n > 42) "Greater than the ultimate answer"
  else if (n == 42) "The answer"
  else "Not there yet"

evaluation // Greater than the ultimate answer
def fact(n: Int) =
  if (n <= 1) 1
  else n * fact(n - 1)

В Java (и други)

public int maxSquared(int a, int b) {
  int max;
  
  if (a > b) {
    max = a;
  } else {
    max = b;
  }

  return max * max;
}

В Java сме задължени да извършим мутация/страничен ефект в if

В Scala

def maxSquared(a: Int, b: Int) = {
  val max = if (a > b) a else b
  max * max
}

В Scala изглежда по-математично и ясно

Блоковете също са изрази!

val a = 2
val b = 10
val c = 5

val discriminantSqrt = {
  val discriminant = b * b - 4 * a * c

  math.sqrt(discriminant)
}
def maxSquared(a: Int, b: Int) = {
  val max = if (a > b) a else b
  max * max
}

Оценяват се до последния statement в тях

Блоковете като изрази (допълнение)

def squared(n: Int) = n * n

squared(10)
squared({
  val complicatedCalculation = 1 + 2 + 3 + 4

  complicatedCalculation / 2 
})
squared {
  val complicatedCalculation = 1 + 2 + 3 + 4

  complicatedCalculation / 2 
}

println {
   val result = squared(42)

   s"The result is: $result"
}

При функции на един параметър Scala ни позволява
да пропускаме кръглите скоби

Досега

  • Scala toolset
  • Типове и литерали. Низови литерали
  • Дефиниции – val, var, def, type. Функции
  • Type inference
  • Файлове и пакети
  • Всяка стойност е обект. Инфиксно извикване на методи
  • Всичко е израз (със стойност и тип) или дефиниция
  • if конструкция, блокове (и те са изрази 😊)

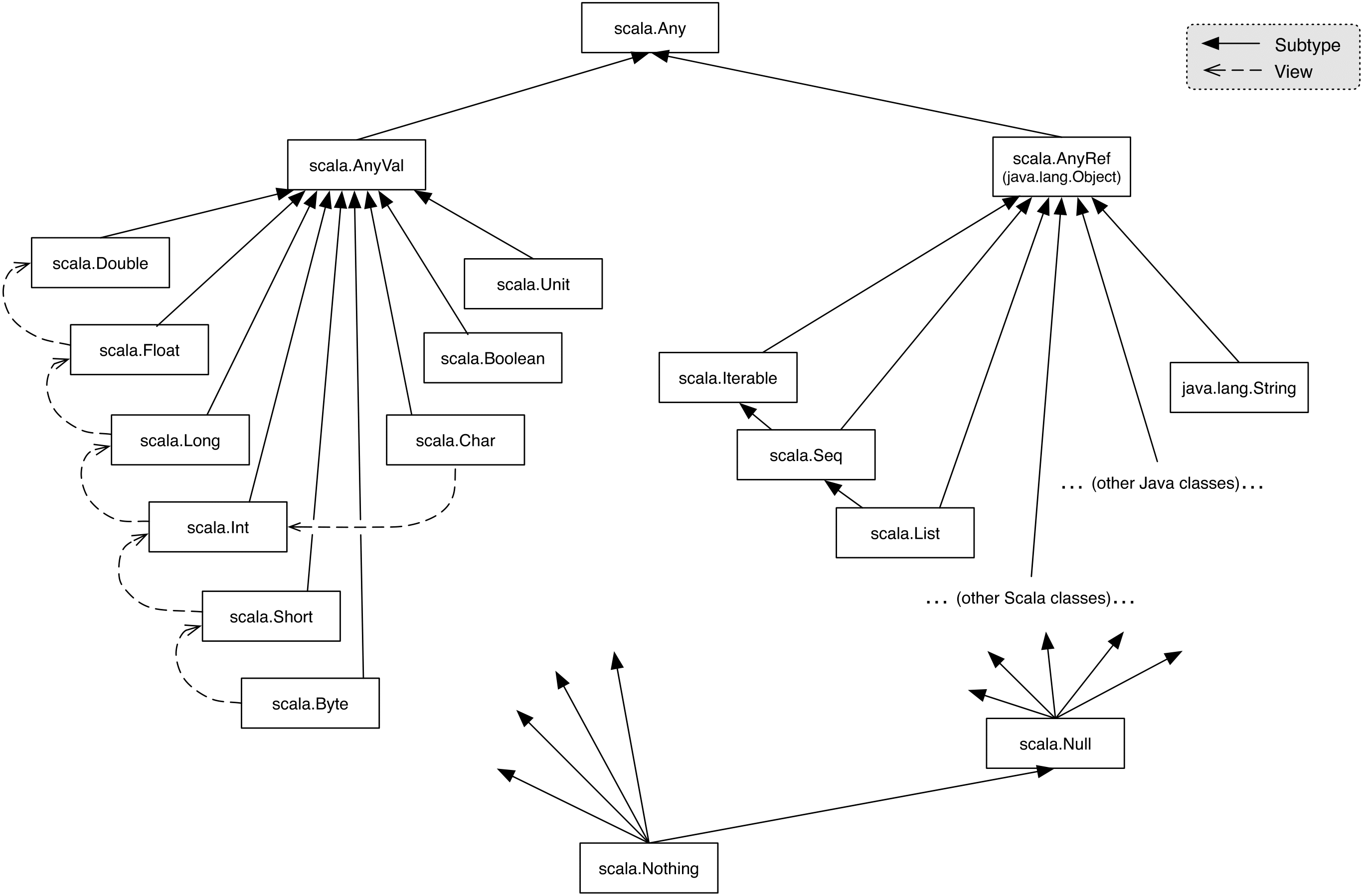
Типова йеархия

Any

  • Родител на всички други типове

  • Сравнение по стойност: ==, !=

      42 == 84 / 2 // true
      "Abc" != "Абв" // true
  • Hash код: ##

      "Have a good day :)!".## // -244558110
      10.0.## // 10
  • isInstanceOf[T], asInstanceOf[T]

  • toString

AnyVal и AnyRef

  • JVM разделя типовете на примитивни и референтни
  • Примитивните (AnyVal) се съхраняват в променливи чрез тяхната стойност
  • Стойността на референтните (AnyRef) се съхранява в Heap-а като обект
    • Променливите съхраняват референция към този обект
    • Обектите подлежат на Garbage Collection

AnyVal и AnyRef

val i = 42
val j = i

val strA = "Hello, Goodbye"
val strB = strA

val arr1 = Array(1, 2, 3)
val arr2 = arr1
arr2(0) = 100 

Java Memory Model

Java Memory Model

AnyRef – референция vs стойност

val name = "Tihomira"
s"Hello $name" == s"Hello $name" // true
s"Hello $name" eq s"Hello $name" // false

Типова йеархия

println???

Какъв е типът на:

println(":)")

Unit

  • Съдържа една единствена стойност – ()
  • Изразява страничен ефект
val printed: Unit = println(":)")

var mutable = 10
val mutationResult: Unit = mutable = 20
val a = 10
val b = 20

// Конвенция за функции без аргументи
def mult = a * b // Чисти функции пишем без скоби
def printMult() = println(a * b) // Функции със странични ефекти пишем със скоби

Null

  • Съществува единствено заради съвместимост с Java
  • Всички AnyRef типове имат null стойност
  • В Scala я избягваме колкото можем

Nothing

  • Подтип на всички други типове
  • Няма нито една стойност от тип Nothing

Необходим за цялостност на някои изводи на ниво типова система

Тип на изключенията?

throw new RuntimeException()
def fail(reason: String): Nothing = new RuntimeException(reason)

def failingSqrt(n: Int) =
  if (n >= 0) math.sqrt(n)
  else fail(s"Square root of $n is not real")

failingSqrt(-1) // Какъв е типът?

Filling the blanks

def ??? : Nothing = throw new NotImplementedError

def twice(n: Int): Int = ???
def fib(n: Int): Int = ???

def fibDoubled(n: Int): Int = twice(fib(n)) // Компилира се

if с разнородни типове

if (42 > 0) true else 0
if (42 > 0) "String" else println("String")
if (42 > 0) 0
if (42 > 0) true else 0 // AnyVal
if (42 > 0) "String" else println("String") // Any
if (42 > 0) 0 // AnyVal; else частта се счита за Unit

Pattern Matching

def stringify(n: Int): String = n match {
  case 1 => "One"
  case 2 => "Two"
  case 3 => "Three"
  case _ => "I can only count to three :("
}

stringify(2) // Two
def parseBoolean(boolean: String): Boolean = boolean match {
  case "true" | "True" | "TRUE" => true
  case "false" | "False" | "FALSE" => false
  case _ => false
}

parseBoolean("True") // true

Pattern Matching

def toInteger(value: Any): Int = value match {
  case n: Int => n
  case s: String => s.toInt
  case d: Double => d.toInt
}

toInteger("42") // 42

Конструкции със странични ефекти

while

var i = 0

while (i < 10) {
  println(i)
  i += 1
}

println(i)

// 0 1 2 3 4 5 6 7 8 9 10

Прихващане на изключения

val parsedResult =
  try "42L".toInt
  catch {
    case e: NumberFormatException => 0
  }

parsedResult // 0 

for

for {
  i <- 1 to 4
} println(i)

// 1 2 3 4

for - съставни части

  • генератори
  • филтри
  • дефиниции
for {
  i <- 1 to 4 // генератор
  if i % 2 == 0 // филтър 
  c <- 'a' to 'c' // генератор
  s = s"$i$c" // дефиниция
} println(s)

// 2a 2b 2c 4a 4b 4c

Съставни типове

Наредени n-торки (Tuples)

val person: (String, Int, String) = ("Ivan", 27, "Sofia")
def greeting(person: (String, Int, String)): String =
  s"Hello, I am ${person._1} from ${person._3}. I am ${person._2} years old"

Хетерогенен тип с фиксиран размер

Хомогенни колекции

Range, List[A], Set[A], Map[K, V]

  • Range – целочислен интервал

    scala> (1 to 10)
    val res0: scala.collection.immutable.Range.Inclusive = Range 1 to 10
    
    scala> (1 until 10)
    val res1: scala.collection.immutable.Range = Range 1 until 10
  • List[A] – нареден списък

    val xs = List(1, 2, 3)
    xs.head // 1
    
    val specialSyntax = 1 :: 2 :: 3 :: Nil
    specialSyntax.head // 1
    
    // оператори, завършващи с `:`, се прилагат върху обекта отдясно
    val specialSyntaxActual = Nil.::(3).::(2).::(1)

Хомогенни колекции

  • Set[A] – множество (без наредба)

    val set = Set(10, 11, 12)
    set(11) // true
    set(20) // false
  • Map[K, V] – речник (без наредба)

    val numberToString: Map[Int, String] = Map(1 -> "One", 2 -> "Two", 3 -> "Three")
    numberToString(1) // "One"

Операции върху колекции

val xs = List(1, 2, 3, 4, 5)

xs.isEmpty // false
xs.size // 5
xs.head // 1
xs.tail // List(2, 3, 4, 5)
xs.take(3) // List(1, 2, 3)
xs.drop(2) // List(3, 4, 5)
xs.sum // 15; работи само за колекции от числени елементи

Map е колекция от tuple-и

Map(1 -> "One", 2 -> "Two", 3 -> "Three").head // (1, "One")

String е колекция от Char

"abcdef".head // 'a'
"abcdef".drop(2) // "cdef"

Range и List[A] са подтипове на Seq[A]

def sum(xs: Seq[Int]): Int = ???
def sum(xs: Seq[Int]): Int =
  if (xs.isEmpty) 0
  else xs.head + sum(xs.tail)

sum(1 to 10) // 55
sum(List(1, 2, 3, 4)) // 10

Типови параметри

  • List[A], Set[A], Map[K, V] са параметризирани типове

  • type дефинициите също могат да приемат параметри:

    type Index[V] = Map[Int, V]
    
    def retrieveLast[V](index: Index[V]): V = index(index.keys.max)
    
    retrieveLast(Map(5 -> "Five", 1 -> "One")) // Five

Функционален for :)

val squared = for {
  x <- List(1, 2, 3, 4)
} yield x * x

squared // List(1, 4, 9, 16)

Функционален for

val result = for {
  x <- List(1, 2, 3, 4, 5)
  if x % 2 != 0
  y <- List(x, x * 2, x * 3)
} yield (x, y)

result // List((1,1), (1,2), (1,3), (3,3), (3,6), (3,9), (5,5), (5,10), (5,15))

Задача

Генерирайте всички възможни поднизове на даден низ

def substrings(str: String): List[String] = ???

Още за функциите

  • типови параметри
  • overloading
  • default стойности на параметрите
  • именувани аргументи
  • променлив брой параметри

Полиморфизъм чрез типови параметри

def repeat[A](value: A, times: Int): List[A] =
  if (times == 0) List.empty // or List.empty[A], but A is inferred
  else value :: repeat(value, times - 1)

repeat("Hello", 3) // List("Hello", "Hello", "Hello")

Полиморфизъм чрез overloading

def twice(n: Int) = n * 2
def twice(d: Double) = d * 2
def twice(str: String) = str * 2

twice(10) // 20
twice(10.0) // 20.0
twice("10") // "1010"

Default стойности на параметрите

def enlist(items: List[String], separator: String = ", ") = items.mkString(separator)

val ingredients = List("1 egg", "200 ml milk", "1/2 cup of sugar", "2.5 cups of flour")
enlist(ingredients) // 1 egg, 200 ml milk, 1/2 cup of sugar, 2.5 cups of flour
enlist(ingredients, ";") // 1 egg;200 ml milk;1/2 cup of sugar;2.5 cups of flour

Именувани аргументи

def draw(text: String,
         textColour: String = "Blue", 
         backgroundColour: String = "White"): String =
  s"This is the text $text written with $textColour letters on $backgroundColour background"

draw("Hello")
draw("Hello", backgroundColour = "Cyan")
draw(backgroundColour = "Purple", textColour = "White", text = "Hello")

Променлив брой параметри

def enlist(first: String, rest: String*) = (first +: rest).mkString(", ")

// 1 egg, 200 ml milk, 1/2 cup of sugar, 2.5 cups of flour
enlist("1 egg", "200 ml milk", "1/2 cup of sugar", "2.5 cups of flour")
val ingredients = List("1 egg", "200 ml milk", "1/2 cup of sugar", "2.5 cups of flour")
// A pinch of love, 1 egg, 200 ml milk, 1/2 cup of sugar, 2.5 cups of flour
enlist("A pinch of love", ingredients: _*)
enlist("A cake") // A cake
enlist() // не се компилира

Функционално програмиране

Какво е функция?

Според математиката:
Релация на две множествена X и Y, съпоставяща
елементи от X към елементи от Y

Функциите са:

  • детерминистични – един и същи вход винаги води до един и същи изход
  • чисти – без странични ефекти
  • тотални – дефинирани за всеки вход (good to have)

Функционално срещу императивно

Императивни програми

  • командваме програмата какво да направи
  • постъпкови изчисления във времето
  • всеки statement зависи от всички предишни
  • трудни за проследяване – трябва да имаме предвид всяка една стъпка и нейния ред

Функционални програми

  • трансформират стойности

  • декларативно – описваме проблема чрез “какво”, а не “как”

  • изразите са единственото, определящо зависимости

    val a = 10
    val b = 40
    val c = 50
    
    val x = a + c
    val y = b * 40
    
    val z = y * x * x
  • лесни за проследяване и за разсъждаване върху тях

  • неизменими структури и липса на странични ефекти

  • времето е “спряло”

  • лесна композиция на отделните части

Моделиране на времето

val oldZdravko = Person("Zdravko", 32, "Varna", "Bulgarian")
val newZdravko = oldZdravko.copy(age = 33, address = "Sofia")

oldZdravko.sayHiTo(newZdravko) // и двете версии на Здравко продължават да съществуват

Функционалното програмиране работи с факти

Програма без странични ефекти програма ли е?

Ще разгледаме множество функционални средства за ограничаване на страничните ефекти само до определени места

Functional Wizard

Controls time & space

Задача

Напишете функция, проверяваща, че скобите в един израз са балансирани

def balanced(e: List[Char]): Boolean = ???

Има място и за двете

  • Императивното е незаминимо при някои алгоритми и оптимизации
  • Функционалното прави останалите части на програмата по-ясни
    • ясна композитност между компоненти

“If a tree falls in a forest and no one is around to hear it, does it make a sound?”

Напълно приемлово е функция да използва mutable state,
ако е само вътрешен за нея

Тоест не може да бъде наблюдаван външно

Модел на изчисление

Колко от вас са учили СЕП?

Substitution model (операционна семантика)

def max(a: Int, b: Int) = if (a > b) a else b

max(3 * 4, 2 * 3)

Предаване на параметрите по стойност

  • max(3 * 4, 2 * 3)
  • max(12, 6)
  • if (12 > 6) 12 else 6
  • if (true) 12 else 6
  • 12

Предаване на параметрите по име

  • max(3 * 4, 2 * 3)
  • if ((3 * 4) > (2 * 3)) (3 * 4) else (2 * 3)
  • if ((12) > (6)) (3 * 4) else (2 * 3)
  • if (true) (3 * 4) else (2 * 3)
  • 3 * 4
  • 12

Предаване на параметрите по име

def max(a: => Int, b: => Int) = if (a > b) a else b

max(3 * 4, 2 * 3)

Предаване на параметрите по име

def ||(a: Boolean, b: => Boolean): Boolean = if (a) true else b

||(true, {
  println("Won't be printed")
  false
}) // true

||(false, {
  println("Will be printed")
  false
}) // false

Предаване на параметрите по име

def describeByValue(items: List[Int], evaluation: Int): String = {
  if (items.isEmpty) "No items available"
  else s"Items: ${items.mkString(", ")} are evaluated to $evaluation"
}
def describeByName(items: List[Int], evaluation: => Int): String = {
  if (items.isEmpty) "No items available"
  else s"Items: ${items.mkString(", ")} are evaluated to $evaluation"
}

def avg(xs: List[Int]) = xs.sum / xs.size
val someItems = List(1, 2, 3)
describeByName(someItems, avg(someItems)) // Items: 1, 2, 3 are evaluated to 2
describeByValue(someItems, avg(someItems)) // Items: 1, 2, 3 are evaluated to 2
val noItems = List.empty[Int]
describeByName(noItems, avg(noItems)) // No items available
describeByValue(noItems, avg(noItems)) // java.lang.ArithmeticException: / by zero

Защо ни е нужно по име?

  • short circuiting и собствени контролни структури

    fastComputation orElse longComputation
  • Отлагане на изчисления

    • безкрайни структури от данни
    • изпълнение по-късно или в друга нишка
  • Повторно изпълнение на изрази със странични ефекти

Модел на изчисление в Haskell

def squared(n: => Int): Int = {
  lazy val nValue = n
  nValue * nValue
}

Референтна прозрачност

Израз е референтно прозрачен, ако може да бъде заменен от своята стойност без това да променя поведението на програмата

Substitution модела работи само за референтно прозрачни изрази

Референтна прозрачност

// 1
val a = 1 + 2
List(а, a)

// 2
List(1 + 2, 1 + 2)

// 3
List(3, 3)

Референтна прозрачност

// 1
val a = {
  println("Hey there!")
  
  1 + 2
}
List(a, a)

// 2
List({
  println("Hey there!")

  1 + 2
}, {
  println("Hey there!")

  1 + 2
})

// 3

List(3, 3)

Изключенията не са референтно прозрачни

def exceptionThrowingFails(x: String): String = {
  val y: String = throw new Exception()
  try {
    x + y
  } catch {
    case _: Exception => ""
  }
}
def exceptionThrowingComputes(x: String): String = {
  try {
    x + (throw new Exception())
  } catch {
    case _: Exception => ""
  }
}

Как да пишем функционално?

  • Основни подходи
    • Рекурсия
    • Функцииите като обекти
    • Функции от по-висок ред
    • Неизменими структури от данни
  • Дизайн чрез типове и данни. Средства за трансформация на данни
  • Работа с грешки и изключителни ситуации
  • Контрол над страничните ефекти и ограничаването им
  • Абстракции от по-висок ред

Въпроси :)?

// reveal.js plugins